国械精工 普惠医疗 | 投注平台appCRRT机降价了!
发布时间:2026-03-16
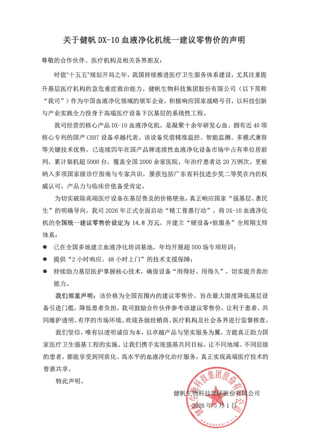
破解价格壁垒,赋能临床救治能力!
投注平台app生物2026年正式全面启动“精工普惠行动”,将DX-10血液净化机全国统一建议零售价定为14.8万元/台,以硬设备的普惠价格与软服务的全周期支持,推动高端血液净化技术下沉基层。

投注平台app坚持以透明价格助力国家强基工程,以系统培训与快速响应保障设备“用得好、用得久”。
以下为官方声明函,诚邀各位合作伙伴与业界同仁共同监督,携手实现优质医疗的同质化共享!


破解价格壁垒,赋能临床救治能力!
投注平台app生物2026年正式全面启动“精工普惠行动”,将DX-10血液净化机全国统一建议零售价定为14.8万元/台,以硬设备的普惠价格与软服务的全周期支持,推动高端血液净化技术下沉基层。

投注平台app坚持以透明价格助力国家强基工程,以系统培训与快速响应保障设备“用得好、用得久”。
以下为官方声明函,诚邀各位合作伙伴与业界同仁共同监督,携手实现优质医疗的同质化共享!


